Product Summary
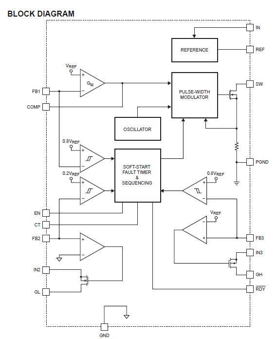
The MP1530DM-LF-Z is a triple output step-up plus linear regulator for TFT Bias. It combines a triple output step-up converter with linear regulators to provide a complete DC/DC solution. The MP1530DM-LF-Z is designed to power TFT LCD panels from a regulated 3.3V or 5V supply.It integrates a 1.4MHz fixed-frequency step-up converter with positive and negative linear regulators. The MP1530DM-LF-Z is available in a tiny 3mm x 3mm, 16-pin QFN package or a 16-pin TSSOP package. Its applications include TFT LCD Displays, Portable DVD Players, Tablet PCs and Car Navigation Displays.
Parametrics
MP1530DM-LF-Z absolute maximum ratings: (1)IN Supply Voltage: –0.3V to +6V; (2)SW Voltage: –0.3V to +25V; (3)IN2, GL Voltage: +0.3V to –25V; (4)IN3, GH Voltage: –0.3V to +40V; (5)IN2 to IN3 Voltage: –0.3V to +60V; (6)All Other Pins: –0.3V to +6V; (7)Junction Temperature: 125℃; (8)Lead Temperature: 260℃; (9)Storage Temperature: –65 to +150℃.
Features
MP1530DM-LF-Z features: (1)2.7 to 5.5V Operating Input Range; (2)2.8A Switch Current Limit; (3)3 Outputs In a Single Package: Step-Up Converter up to 22V; Positive 20mA Linear Regulator; Negative 20mA Linear Regulator; (4)250mO Internal Power MOSFET Switch; (5)Up to 95% Efficiency; (6)1.4MHz Fixed Frequency; (7)Internal Power-On Sequencing; (8)Adjustable Soft-Start/Fault Timer; (9)Cycle-by-Cycle Over Current Protection; (10)Under Voltage Lockout; (11)Ready Flag; (12)16-Pin, QFN (3mm x 3mm) or TSSOP Packages.
Diagrams

| Image | Part No | Mfg | Description | ![]() |
Pricing (USD) |
Quantity | ||||||||||||
|---|---|---|---|---|---|---|---|---|---|---|---|---|---|---|---|---|---|---|
![]() |
![]() MP1530DM-LF-Z |
![]() Monolithic Power Systems (MPS) |
![]() Switching Converters, Regulators & Controllers 1.4MHz Triple Output Step-Up for TFT Bias |
![]() Data Sheet |
![]()
|
|
||||||||||||
| Image | Part No | Mfg | Description | ![]() |
Pricing (USD) |
Quantity | ||||||||||||
![]() |
![]() MP150 |
![]() CTS Electronic Components |
![]() Crystals 15.00000 MHz |
![]() Data Sheet |
![]()
|
|
||||||||||||
![]() |
![]() MP1500 |
![]() Other |
![]() |
![]() Data Sheet |
![]() Negotiable |
|
||||||||||||
![]() |
![]() MP15005/W |
![]() Other |
![]() |
![]() Data Sheet |
![]() Negotiable |
|
||||||||||||
![]() |
![]() MP1501 |
![]() Other |
![]() |
![]() Data Sheet |
![]() Negotiable |
|
||||||||||||
![]() |
![]() MP1501/W |
![]() Other |
![]() |
![]() Data Sheet |
![]() Negotiable |
|
||||||||||||
![]() |
![]() MP1502 |
![]() Other |
![]() |
![]() Data Sheet |
![]() Negotiable |
|
||||||||||||
(Hong Kong)







